慢病体检不盲目!国家卫健委2025版《成人健康体检项目推荐指引》出炉,「优先」项目速览→

2025/11/17 admin 3243
近年来,随着我国居民健康素养的不断提高,公众对体检的需求日益增长。但在选择体检项目时,总是纠结不知道该选哪些,尤其是具有慢病高风险的人群。

11月4日,国家卫健委官网发布了《成人健康体检项目推荐指引(2025年版)》(以下简称为“《指引》”),专门为慢病患者划清了“优先体检清单”!这份官方指引精准聚焦各类慢病的核心筛查需求,下面就为大家梳理清晰易懂的优先项目重点,助力高效完成慢病体检。
图片
图片来源:摄图网

1
《指引》的主要内容


《指引》主要包括健康体检自测问卷、基本体检项目、慢性病风险筛查项目。

  • 健康体检自测问卷包括个人基本信息、既往史及家族史、生活方式信息和心理健康状况等,用于了解受检者基本健康状况,对疾病风险进行初步评估。
  • 基本体检项目包括:体格检查、实验室检查、辅助检查等,是建立健康档案的基础,为开展后续健康管理提供关键支撑。
  • 慢性病风险筛查项目是在基本体检项目的基础上,结合健康体检自测问卷,对存在心脑血管疾病、常见恶性肿瘤、慢性呼吸系统疾病、糖尿病等疾病风险的人群,根据慢性病筛查与早诊早治方案等,增加的个性化深度检查项目。

本文主要阐述各类慢性病高风险人群,以及推荐的相应筛查项目。

2
心脑血管疾病高风险人群及筛查项目


(1)符合以下条件者,为心血管病高风险人群:

  • 对于没有动脉粥样硬化性心血管疾病(ASCVD)的人群,符合如下3个条件之一者,直接列为高风险人群:低密度脂蛋白胆固醇4.9mmol/L或总胆固醇7.2mmol/L;年龄40岁的糖尿病患者;慢性肾脏病3-4期。

  • 不具有上述情况的个体应进行未来10年间 ASCVD总体发病风险的评估,10年发病平均风险为高危的人群,为心血管病高风险人群。

  • 对于ASCVD 10年发病风险为中危的人群,如果年龄<55岁,则需进行ASCVD余生风险的评估,评估为高危的为心血管病高风险人群。

图片
图片来源:国家卫健委官网
(2)心脑血管疾病风险人群筛查项目:
图片
图片来源:医会宝编辑部

3
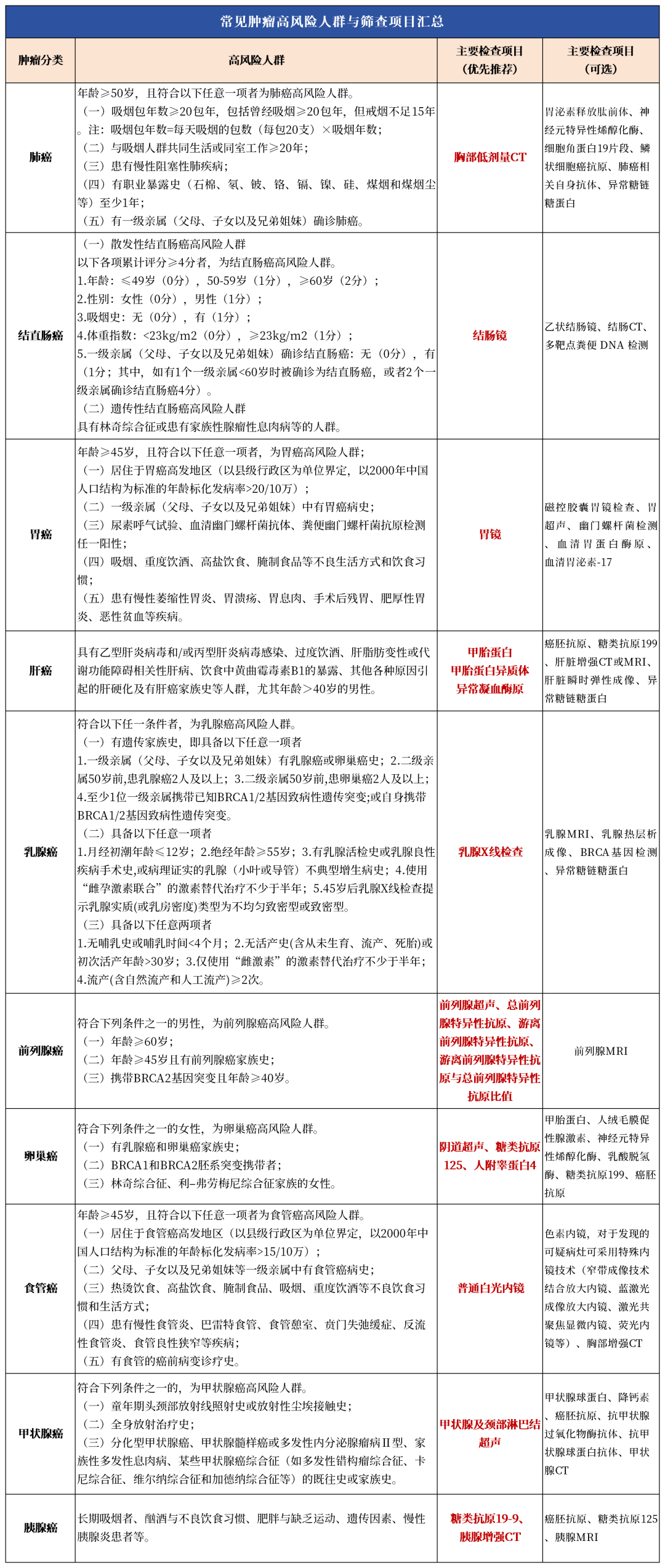
常见恶性肿瘤高风险人群及筛查项目


图片
图片来源:医会宝编辑部

4
其他常见慢病高风险人群及筛查项目


(1)糖尿病:

符合以下条件之一者,为糖尿病高风险人群:有糖尿病前期史;年龄35岁;体重指数24kg/m2和(或)中心型肥胖(男性腰围90cm,女性腰围85cm);一级亲属(父母、子女以及兄弟姐妹)有糖尿病史;缺乏体力活动者;有巨大儿分娩史或有妊娠期糖尿病病史;有多囊卵巢综合征病史;有黑棘皮病者;有高血压史,或正在接受降压治疗者;高密度脂蛋白胆固醇<0.90mmol/L和(或)甘油三酯>2.22mmol/L,或正在接受调脂药治疗者;有动脉粥样硬化性心血管疾病史;有代谢相关脂肪性肝病者;有胰腺炎病史;接受抗病毒治疗的艾滋病患者;有类固醇类药物使用史;长期接受抗精神病药物或抗抑郁症药物治疗;中国糖尿病风险评分总分25分。

【优先推荐】:口服葡萄糖耐量试验
【可选项目】:眼底照相、尿微量白蛋白/肌酐比值、糖化白蛋白、颈动脉超声、下肢动脉超声、超声心动图、经颅多普勒、踝肱指数、脉搏波传导速度、冠状动脉CTA、头颅CT/MRI、磁共振脑血管成像、脂联素
(2)慢性阻塞性肺疾病(COPD):

以下各项累计评分16分者,为COPD高风险人群:

图片
图片来源:医会宝编辑部
【优先推荐】:肺功能检查
【可选项目】:脉搏氧饱和度监测、心肺运动测试、超声心动图、胸部CT
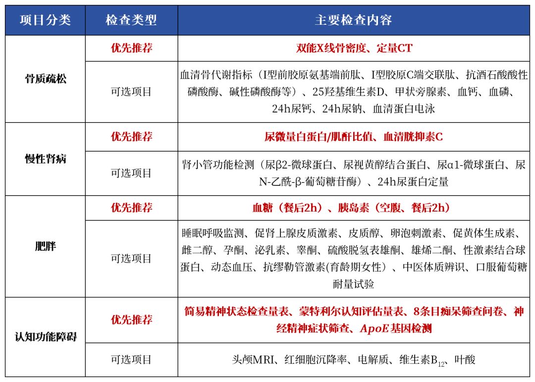
(3)其他慢病:
图片
图片来源:医会宝编辑部
图片
END
参考来源:国家卫健委官网
https://www.nhc.gov.cn/yzygj/c100068/202511/4feaeb6de63e44cb9fd4ac8f579ca279.shtml
声明:本文出自医会宝编辑部,旨在为医疗专业人士传递更多医学信息。本文并不能取代医生的专业诊疗意见,如有罹患,需前往专业医院检查诊断。