卫健委公布新诊断标准!这种容易被忽视的肝病,千万别大意......

2024/04/03 989

说起“肝病”,很多人都会第一时间想到脂肪肝、乙肝,或者肝硬化甚至肝癌等。但有一群人,因职业问题长时间密切接触肝脏毒物而导致中毒性肝病的发生......

汇聚专业医学学术知识,提供线上线下整体解决方案

图片来源:摄图网

2024年3月,国家卫健委发布了《职业性中毒性肝病诊断标准》等8项国家职业卫生标准的通告。《职业性中毒性肝病诊断标准》中明确规定,此标准为强制性标准,并且更改了诊断原则。具体内容一起看下文!



定义及病因




职业性中毒性肝病是指在职业活动中,因短期接触较大量或长期密切接触肝脏毒物而引起的以肝功能损伤为主要表现的中毒性疾病。
  • 急性中毒性肝病:劳动者在职业活动中,因短期接触较大量肝脏毒物所引起的以急性肝功能损害为主要表现的中毒性疾病。一般接触毒物数小时至数日内发病。 

  • 亚急性中毒性肝病:是指接触肝脏毒物数日至90d以内出现的中毒病变。其诊断与治疗参照急性中毒性肝病。

  • 慢性中毒性肝病:劳动者在职业活动中,因长期密切接触肝脏毒物而引起的以慢性肝功能损害为主要表现的中毒性疾病。 一般发病时间在接触毒物 3 个月及以上

常见的肝脏毒物品种


1. 金属、类金属及其化合物:黄(白)磷、磷化氢、三氧化二砷、铊、铅、铬、铍、汞、锑、铜、砷、砷化氢、有机锡、十硼烷等。 

2. 卤烃类:四氯化碳、三氯甲烷、二氯甲烷、二氯乙烷、三氯乙烷、四氯乙烷、三氯丙烷、氯乙烯、三氯乙烯、四氯乙烯、氯丁二烯、多氯联苯、氯仿、氯萘、氟烷等。 

汇聚专业医学学术知识,提供线上线下整体解决方案

图片来源:摄图网

3. 芳香族氨基及硝基化合物:苯胺、甲苯胺、氯苯胺、甲氧基苯胺(氨基苯甲醚)、乙氧基苯胺(氨基苯乙醚)、联苯、联苯醚、二甲苯胺、硝基苯、二硝基苯、二硝基氯苯、三硝基苯、三硝基甲苯、硝基氯苯、硝基苯胺、2,4,6-三硝基苯甲硝胺(特屈儿)、多氯联苯、1,4-二氯苯、2-硝基丙烷等。

4. 其他化学物:苯、甲苯、二甲苯、甲醇、乙醇、丁醇、异丙醇、苯乙烯、乙醚、丙烯腈、丙烯醛、肼、氯苯、1,4-二氯苯、2-三氟甲基-5 氨基吡啶、2-溴基-2-硝基丙二醇、氯乙醇、五氯酚、1,1-二甲基肼、二甲基甲酰胺、二甲基乙酰胺、二噁英、二甲基叔胺、二甲基亚硝胺、亚甲基二苯胺、有机磷农药、有机氯农药等。



诊断标准




文件指出,根据肝脏毒物职业病危害接触史,出现肝功能试验指标异常及以消化系统为主的临床表现,结合辅助检查及职业卫生调查资料,综合分析,排除其他原因所致的类似疾病后,方可诊断。
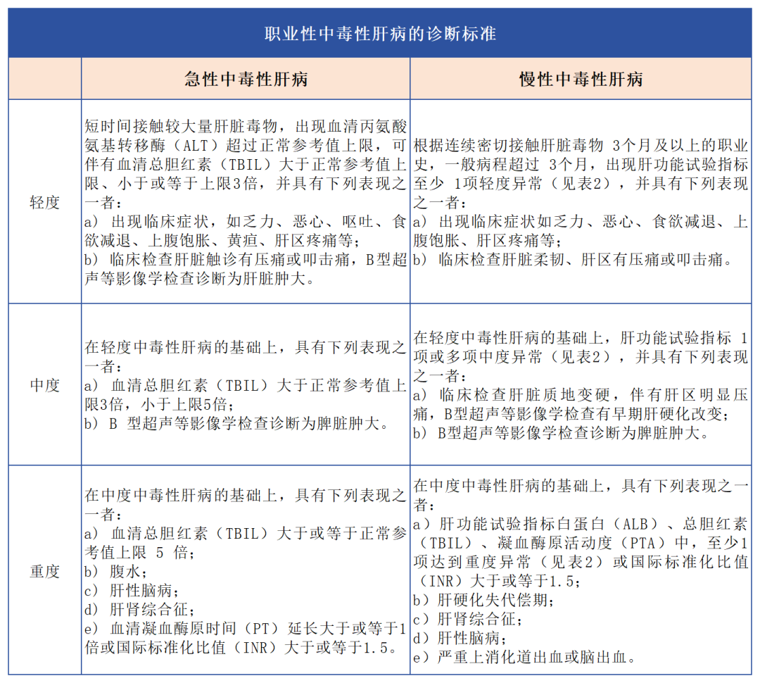
  • 职业性中毒性肝病的诊断标准如下:
汇聚专业医学学术知识,提供线上线下整体解决方案
表1:职业性中毒性肝病的诊断标准

图片来源:医会宝编辑部

汇聚专业医学学术知识,提供线上线下整体解决方案
表2:慢性肝病肝功能试验指标异常程度

图片来源:医会宝编辑部

急性中毒性肝损害的病理类型主要分为肝毒型和肝内胆汁淤积型;慢性中毒性肝损害的病理变化主要为脂肪聚积和纤维化,重症患者可进展为肝硬化。诊断过程中应注意病因诊断,通过职业史、现场调查,了解接触毒物的品种、剂量、接触方式等情况,结合辅助检查结果以判定致病原因。

另外,影像学技术也可辅助诊断。急性肝病经临床和血清学检查即可明确诊断,影像诊断技术可作为参考。而慢性肝病的影像学检查结果是其诊断依据之一。

1. 超声:超声诊断尤其有助于明确肝大小、边缘结构及实质回声情况,且不受其他因素干扰,精确度优于临床叩触诊,应作为中毒性肝病诊断的重要依据及首选检查方法。建议常规进行腹部超声检查,并可采用瞬时弹性成像技术评估肝纤维化程度。

B型超声检查结果可供慢性肝病参考:①轻度中毒:肝脾可无明显异常改变;②中度中毒:可见肝内回声增粗,肝脏和(或)脾脏轻度肿大,肝内管道(主要指肝静脉)走行多清晰;门静脉和脾静脉内径无增宽;③重度中毒:可见肝内回声明显增粗,分布不均匀;肝表面欠光滑,边缘变钝;肝内管道走行欠清晰或轻度狭窄、扭曲;门静脉和脾静脉内径增宽;脾脏增大;胆囊有时可见“双层征”。

2. CT、MRI诊断:慢性肝病患者CT、MRI检查目的主要明确有无肝硬化、腹水。在 MRI显示的高信号区进行活检穿刺有较大的价值,可减少穿刺的盲目性。

3. 瞬时弹性成像技术:通过测量肝脏硬度值从而反映肝纤维化程度。由于其具有无创、简便、快速、易于操作、可重复性、安全性和耐受性好的特点,目前己成为肝炎相关肝纤维化临床评估的重要手段。
肝活检病理学是明确诊断、衡量炎症活动度、纤维化程度以及判定药物疗效的金标准。必要时可行此项检查以辅助诊断及鉴别诊断。



治疗原则




积极进行病因治疗,脱离肝脏毒物接触,必要时选择血液净化疗法或早期应用络合剂、特效解毒剂;对症及支持治疗,卧床休息;给予抗氧化剂治疗;注意改善微循环;适当选用中西药物;针对全身及其他系统损害情况,予以合理的治疗;重度肝病以综合疗法为主,必要时可使用人工肝支持系统或肝移植。 
其他处理措施包括:急性轻度中毒性肝病治愈后,可恢复原工作;急性中、重度中毒性肝病治愈后,建议脱离接触肝脏毒物作业;慢性中毒性肝病一经诊断,应脱离接触肝脏毒物作业。
汇聚专业医学学术知识,提供线上线下整体解决方案
END

参考来源:

http://www.nhc.gov.cn/fzs/s7852d/202403/6c4ec648750a4e05a6ca7060862e20e9.shtml

声明:本文出自医会宝编辑部,旨在为医疗专业人士传递更多医学信息。本文并不能取代医生的专业诊疗意见,如有罹患,需前往专业医院检查诊断。